
图片来源于网络,如有侵权,请联系删除
债市要闻
【中证协固定收益专业委员会:重点围绕加快多层次债券市场发展等课题开展研究】

图片来源于网络,如有侵权,请联系删除
日前,中国业协会固定收益专业委员会2025年第一次主任委员会议暨全体会议在北京召开。会议认为,过去一年固定收益专业委员会紧紧围绕委员会2024年工作重点及分工,凝聚行业共识,努力架设监管和市场沟通的桥梁和纽带,积极参与制定修订中国铁路建设债券承销规则、债券业务执业质量评价办法和非公开发行公司债券负面清单指引等制度规则,重点围绕债券承销民事责任承担、虚假陈述责任纠纷损失测算等重点课题进行研究,充分发挥委员会的行业智库功能。会议要求,委员会要进一步细化完善2025年工作重点及分工,重点围绕加快多层次债券市场发展、债券市场法规制度评估、并购债券规则体系建设、证券公司债券经纪功能发挥等重点课题开展研究,协助制定债券承销相关制度规则、推动债券投资交易业务内控指引修订等。
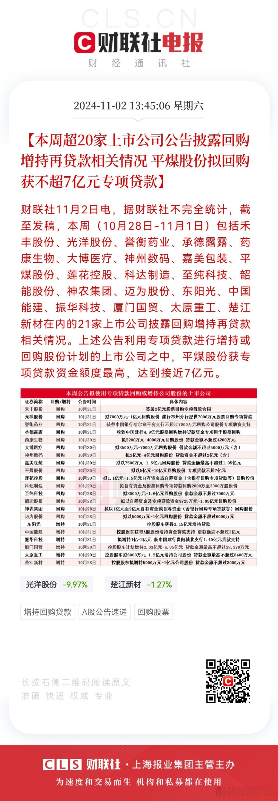
【41家券商2024年债券承销总金额实现正增长】
据券商中国报道,2024年债券融资市场整体延续稳步增长态势,各类型债券规模均有一定的增长,这也为投行业务面临挑战的券商们带来暖意。数据显示,2024年度,全市场各类债券发行规模合计79.86万亿元,同比增长12.41%。其中证券公司承销债券14.14万亿元,同比增长4.62%。通过梳理42家上市券商投行业务手续费净收入发现,超八成券商均有不同程度地滑坡,仅有、、证券、、、证券这6家券商实现正增长。而这6家能够逆势增长,一定程度上也得益于债券融资业务的显著增长。面对费率下滑、严监管等行业趋势,各家券商的债券融资业务表现并非普遍实现大丰收。从债券承销总金额角度看,据Wind数据统计2024年有41家券商较2023年实现正增长,有49家出现滑坡。
【部分绕道现金分期重新“卷”价格,利率再度探至2字头】
近期多家银行信用卡针对现金分期业务开展限时优惠活动,部分银行利息优惠可低至1.7折。优惠后,传统上要高于一般贷款利率的现金分期产品,其折算年化利率已低至3%以下,最低报2.76%。值得关注的是,此前消费贷因价格竞争激烈被监管“踩刹车”,要求自4月1日起年化利率不得低于3%。某股份行银行信用卡工作人员表示,“利率不低于3%后客户贷款意愿下降”,近期该行加大现金分期产品的利率优惠。
【社科院余永定:可考虑新“四万亿”刺激】
据中国新闻周刊报道,近日,中国社会科学院学部委员余永定指出,净出口的高速增长对2024年中国实现5%的GDP增速目标起到关键作用,若2025年的净出口增速受阻,将为中国的经济增长带来不小的挑战。“非常时期需要有非常之策。”他表示,实现5%增速目标的关键,是要执行力度足够大的超常规逆周期调节宏观经济政策,特别是扩张性财政政策。我们可以考虑引入类似当年“四万亿”的大规模刺激计划。余永定表示,要搞大规模基础设施投资、推出新的“四万亿”,需要项目储备、地方政府积极性、足够的资金。
【奥园集团将召开债券持有人会议,拟调整“H20奥园2”本息兑付方案】
据澎湃新闻报道,5月8日记者从债权人处获悉,奥园集团将在5月9日召开“H20奥园2”2025年第一次债券持有人会议。奥园集团拟对该笔债券的本息兑付进行调整,原定于2025年5月起的本金兑付计划延后至2025年9月30日至2026年5月30日,本金将分四期兑付,兑付比例分别为20%、20%、30%和29.85%。而基准日前应计未付利息的97.5%将于2025年9月30日进行一次性支付,新增的利息则随本金兑付。另外,原计划在2025年3月31日兑付的剩余小额本金顺延至2025年9月30日一并兑付。
【科创债迎来发行“东风”,新规后首日发行公告规模超700亿,银行券商民企齐发力】
财联社据企业预警通数据不完全统计,昨日科技创新债券完成发行公告的发行主体就达37家,累计募资金额748.45亿元,银行和券商机构占比近8成。从发行主体评级来看,超7成评级为AAA,较低评级的发行主体多数提供了相应的担保。值得注意的是,包括、、吉利控股等多家民营企业今日公告发行科技创新债券,或标志着债券市场“科技板”正式扬帆起航。从今日37家科创债发行主体评级来看,26家主体评级为AAA,6家AA+,4家AA,1家AA-,其中AA-发行主体南方泵业股份有限公司以及扬州国有资本投资集团有限公司、无锡创业投资集团有限公司2家AA发行主体均提供了相关担保协议。不过目前来看科创债市场仍以高评级主体为主,对于评级较低的发行主体来说可能需要外部信用提供支持,目前信用增进方的能力和意愿比较关键。
【26万亿银行理财子排位战绩出炉,规模最多增长41%,股份行、城商行理财子业绩分化】
在上市银行的2024年报全部披露完毕后,25家银行理财子公司的年度经营情况浮出水面。25家理财子合计管理产品规模26.25万亿,占到理财市场的88%。财联社观察到,理财公司的管理规模在2024年普遍增长,多家管理规模增长超30%,最多增长41%。经营业绩方面,股份行、城商行理财子2024年的净利润分化。部分理财子增长超40%,最多增长了159%。部分理财子公司受降费让利影响,净利有所下滑,最多下滑了60%。财联社进一步查阅年报发现,理财公司经营方面最大的共性依然在于行外代销渠道拓展,特别是城商行理财子大力拓展行外代销渠道。
【五省份发行约782亿元土储专项债,二季度地方专项债或放量】
据21经济网显示,1—4月份,全国各地发行地方政府债券约3.54万亿元。其中用于置换存量隐性债务的再融资专项债和新增专项债分别发行约1.6万亿元和1.19万亿元。土储专项债发行有所提速,湖南、厦门等地加入发行行列。面对外部不确定性,二季度我国扩内需政策将进一步加力,地方专项债、超长期特别国债等将加快发行。
【纽约联储调查透露危机气息:中期通胀预期升高、就业信心明显走低】
当地时间周四(5月8日),纽约联储微观经济发布了2025年4月的消费者预期调查(SCE)的劳动力市场调查报告。结果显示,美国消费者对中期通胀的预期在4月攀升至近三年来的最高水平,而他们对就业市场的看法则有所恶化。具体数据显示,受访者对未来三年的通胀预期中值上升至3.2%,为2022年7月以来的最高水平;对未来一年物价上涨的预期与上月保持一致,为3.6%;长期通胀预期则略微下降至2.7%。目前,关税措施的范围和持续时间尚不明确,可能导致受访者对未来通胀的不确定性上升。近期的调查也显示,美国家庭信心大幅下滑。
【英国央行如期降息25个基点,投票阵容却意外分裂为三方】
当地时间周四,英国央行宣布降息25个基点,将基准利率从4.5%下调至4.25%,为本轮降息周期的第四次降息,符合市场预期。货币政策委员会(MPC)以5比4的投票结果通过了此次利率决议,五位成员支持降息25个基点,两位成员支持更大幅度降息(50个基点),另有两位成员投票决定维持关键利率不变。英国央行行长贝利表示:“通胀压力持续缓解,因此我们今天得以再次降息,但过去几周已经表明,全球经济走向是多么难以预测,这就是为什么我们需要坚持渐进和审慎的方法。” 这一决定显示出比预期更为强硬的态度,英镑兑美元在短线跳水后再度冲高。且有报道称,英国正准备与美国达成一项贸易协议,这也支撑了英镑。
公开市场:
公开市场方面,央行公告称,5月8日以固定利率、数量招标方式开展了1586亿元7天期逆回购操作,操作利率1.40%,投标量1586亿元,中标量1586亿元。Wind数据显示,当日无逆回购到期,据此计算,单日净投放1586亿元。
信用债事件
■控股:新增失信被执行人、限制高消费和未能清偿到期债务;
■:触发强制付息事件将按时支付中期票据利息;
■中交一航局:取消发行“25中交一航SCP002(科创票据)”;
■惠誉:确认中华财险“BBB+”财务实力评级;出于商业原因撤销评级;
■:取消发行“25神马实业MTN001(科创票据)” ;
■新世纪评级:终止主体及震裕转债债项的评级;
■20永续债02将全额赎回;
■:4月单月实现签约金额27.8亿元,同比下降55.45%;
■上海世茂股份有限公司对四家子公司进行减资。
市场动态:
【货币市场|货币市场利率多数下行,DR001下行13.19BP报1.5294%】
周四,货币市场利率多数下行,其中银存间质押式回购加权平均利率1天期下行13.19BP报1.5294%,创今年1月以来新低,7天期下行6.9BP报1.6112%,创今年1月以来新低,14天期下行6.84BP报1.6446%,创今年1月以来新低,1月期上行0.06BP报1.7286%。
银行间回购定盘利率全线下跌。FR001跌11.08个基点报1.5892%;FR007跌7.0个基点报1.65%;FR014跌4.0个基点报1.7%。
银银间回购定盘利率全线下跌。FDR001跌12.0个基点报1.54%;FDR007跌5.0个基点报1.62%;FDR014跌7.0个基点报1.65%。
【利率债|7天逆回购利率开始实行1.4%,国债中短端收益率均下行3bp左右】
周四,国债期货收盘全线上涨,30年期主力合约涨0.26%报120.430元,10年期主力合约涨0.17%报109.060元,5年期主力合约涨0.16%报106.180元,2年期主力合约涨0.05%报102.362元。
银行间主要利率债收益率全线下行,截至下午16:30,10年期国债活跃券250004收益率下行1.15bp报1.6245%,30年期国债活跃券230023收益率下行0.95bp报1.8775%,10年期国开活跃券250205收益率下行0.85bp报1.699%。
业内人士指出,OMO利率开始按1.4%执行,银行间和交易所回购利率下降到1.4%到1.5%左右,中短端利率债收益率均大幅下行。经过昨日双降落地的换手以后,长端收益率腾出了一些空间,尤其在负债成本下调后利差空间扩大,10年、30年品种国债收益率均有1bp左右的修复。
【信用债|信用债多数上涨,全天成交1288亿元】
周四,信用债多数上涨,全天成交1288亿元。其中1619只信用债上涨,1只信用债持平,269只信用债下跌。“19柯桥国投债02”、“23赣金公开02”、“24中航K2”跌幅居前,分别跌14.84%、4.13%、4.02%。
AAA级中短期票据中,1年期收益率下行2.5个基点报1.7554%;3年期收益率下行3.01个基点报1.8712%;5年期收益率下行1.86个基点报1.9976%。
AA+级中短期票据中,1年期收益率下行2.5个基点报1.8405%;3年期收益率下行3.01个基点报2.0062%;5年期收益率下行2.36个基点报2.1226%。
涨幅超2%的信用债共6只,其中“24中化股MTN004”、“24兴蜀投资PPN001”、“22宿迁产业MTN002”涨幅居前,分别涨2.83%、2.51%、2.22%,分别成交1028.44万元、1243.71万元、5215.55万元。
跌幅超2%的信用债共51只,“19柯桥国投债02”、“23赣金公开02”、“24中航K2”跌幅居前,分别跌14.84%、4.13%、4.02%,分别成交3134.45万元、2200.36万元、1032.49万元。
共1只收益率高于15%的信用债有成交,其中“15郑煤MTN001”、“22万科MTN005”、“23万科01”收益率居前,分别为22.48%、10.02%、9.38%,分别成交26757.49万元、3672.77万元、171.72万元。
共4只收益率处于8%-15%区间的信用债有成交,其中“22万科MTN005”、“23万科01”、“22万科02”收益率位列前三,分别为10.02%、9.38%、8.55%,三只债分别成交3672.77万元、171.72万元、231.22万元。
【欧债市场|欧债收益率普涨,英国10年期国债收益率涨8.7个基点报4.543%】
周四,欧债收益率普涨,英国10年期国债收益率涨8.7个基点报4.543%,法国10年期国债收益率涨4.3个基点报3.236%,德国10年期国债收益率涨5.9个基点报2.530%,意大利10年期国债收益率涨3.4个基点报3.581%,西班牙10年期国债收益率涨4.5个基点报3.171%。
【美债市场|美债收益率集体上涨,2年期美债收益率涨10.99个基点报3.880%】
周四,美债收益率集体上涨,2年期美债收益率涨10.99个基点报3.880%,3年期美债收益率涨13.08个基点报3.873%,5年期美债收益率涨13.79个基点报3.999%,10年期美债收益率涨12.48个基点报4.392%,30年期美债收益率涨7.71个基点报4.850%。
(文章来源:财联社)
