杰华特获得发明专利授权:“原边导通判断方法、控制方法、控制电路及反激电路”
作者:小微
发表于:2025年06月14日
浏览量:66809

图片来源于网络,如有侵权,请联系删除
证券之星消息,根据天眼查APP数据显示杰华特(688141)新获得一项发明专利授权,专利名为“原边导通判断方法、控制方法、控制电路及反激电路”,专利申请号为CN201910991212.3,授权日为2025年6月13日。
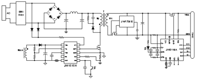
专利摘要:本发明公开了一种原边导通判断方法、控制方法、控制电路及反激电路,检测反激电路的同步整流管的漏源电压,当同步整流管的漏源电压的瞬时值大于同步整流管的漏源电压的平均值时,对同步整流管的漏源电压的瞬时值和同步整流管的漏源电压的平均值之差从零开始进行伏秒积分,当同步整流管的漏源电压的瞬时值小于同步整流管的漏源电压的平均值时,结束积分,得到第一积分;当所述第一积分大于第一积分阈值,表征在所述伏秒积分时的原边导通,并且反激电路的变压器中的电流超过第一电流阈值。
今年以来杰华特新获得专利授权74个,较去年同期增加了60.87%。结合公司2024年年报财务数据,2024年公司在研发方面投入了6.19亿元,同比增24.02%。
数据来源:天眼查APP
以上内容为证券之星据公开信息整理,由AI算法生成(网信算备310104345710301240019号),不构成投资建议。
