
图片来源于网络,如有侵权,请联系删除
(原标题:跌破面值也坚持分红!公募行业频现闪电派现,月月分红成常态)
公募行业的激烈竞争已经卷到基金分红领域。

图片来源于网络,如有侵权,请联系删除
券商中国记者注意到,当前基金闪电分红、月月分红正成为公募行业的常态化,部分产品甚至在基金合同规定的可不分红的情况下实施闪电分红,也有基金产品在可分配收益仅约20万元仍然坚持派现数万元,更有基金产品在跌破面值、收益亏损数千万的背景下多次分红。
业内人士认为,基金分红已经成为各大公募吸引投资者关注的重要营销策略,其在某种程度上也刺激基金经理升级更新选股持仓理念,分红需求的不断扩张刺激着基金更多转向低估值红利资产。
公募频现闪电分红在公募行业逐步走上成熟格局以及存量市场竞争的背景下,分红已经成为一种行业理念。
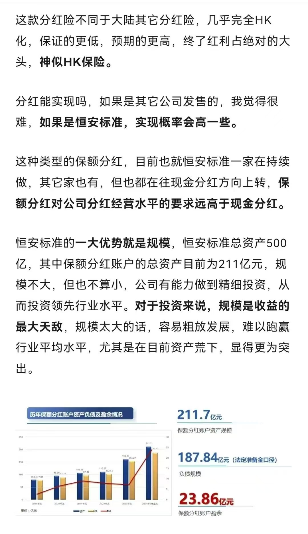
南方中证全指自由现金流ETF日前发布公告,该基金产品将在7月16日实施现金分红,分红方案为每10份基金份额派现0.05元。值得一提的是,该只产品的分配收益基准日为6月30日,而南方中证全指自由现金流ETF实际上仍为一只典型的次新基金产品,其刚刚成立于两个月前的4月23日,这意味着南方中证全指自由现金流ETF在成立短短两个月时间就宣布实施分红方案,堪称公募行业的闪电分红。
值得一提的是,上述基金产品在基金合同中也规定,若基金产品生效不满3个月可不进行收益分配。但南方中证全指自由现金流ETF在合同生效不足3个月的背景下,仍然进行了基金分红。
与此同时,广发中证红利ETF基金也几乎同一时间发布公告,该基金产品将实施2025年的第六次分红,本次分红方案为每10份基金份额派现0.021元。广发中证红利ETF成立于3月份,该产品在成立后的第4个月开始实施首次分红,自7月开始至今,广发中证红利ETF基金已经成功实现月月分红。
部分基金产品甚至一个月分红两次甚至三次。西部利得央企优选日前发布公告,该基金产品将在7月16日实施月内第二次分红,也是该基金产品今年内的第九次分红。值得一提的是,该基金产品在3月分红两次,在5月分红次数多达三次,6月也实施了两次分红。
随着公募行业将回馈投资者作为社会责任的核心议题,分红也成为基金营销与高质量发展的重要策略,仅在7月以来就有包括建信红利精选、万家中证红利基金、华安新回报基金、国泰国有企业红利基金、银河中证低波动基金、鹏华恒生中国央企、广发美国房地产等近百只基金产品实施分红。
破净基“没钱”分红,坚持派现值得一提的是,基金分红在某种程度上也开始出现“卷分红”的现象,根据基金合同的硬性规定而非实际的收益实施分红的情况,凸显出当前公募竞争激烈的背景下,基金分红已成为留住投资者的关键指标。
券商中国记者注意到,华南地区一家大型基金公司日前发布公告称,旗下一只港股通ETF基金将在7月17日实施2025年内的第二次分红,分红方案为每10份基金份额派现0.1元。但非常有趣的是,这只成立于6月末的基金产品,实际上尚处于跌破基金面值状态,该产品在成立一年多的时间内尚未盈利。
分红公告也显示,截至分红方案的收益分配基准日6月30日,这只拟进行分红的产品的基准日基金可供分配利润亏损近4500万元。尽管该产品成立后仍未回到1元基金面值,但其成立后的一年时间内已经完成两次基金分红,并将实施第三次分红。而其分红的依据更多的来自基金合同的相关硬性规定,即当基金累计报酬率超过标的指数同期累计报酬率时,可进行收益分配。
此类基金收益分配能力相对匮乏,但仍坚持分红的现象在当前公募市场也屡见不鲜。北方一家大型公募日前也公告,旗下一只QDII基金将在7月15日实施年内第二次分红。但该只QDII基金,截至基准日可供分配利润仅有约20万元收益,按照基金合同约定的分红比例计算的应分配金额只有不足6万元。
“高频分红确实未必是基金高收益,由于当前公募市场的竞争具有存量市场的特点,赚钱效应对于基金持有人的心理吸引力极大,基金的高频分红也成为许多基金产品实施营销的一种新策略。”深圳一位基金人士认为,虽然部分产品出现“强行”分红的现象,总体而言,此类基金营销分红的理念也推进了基金产品更加注重对持有人体验的关注,同时也反过来刺激基金公司将长期投资、稳定收益作为产品的根本。
高频分红刺激基金经理重视价值选股显而易见的是,基金高频分红的现象也要求基金经理在选股理念上实施更新升级,从而刺激更多的资金开始覆盖稳定收益类品种。
前海开源基金一位偏好低估值赛道的基金经理认为,公募行业的投资理念正处于更新升级的趋势当中,随着红利策略在市场上逐步流行以及基金产品分红需求的扩大,未来将有越来越多的公募资金覆盖到红利资产上,这也将提升低估值品种的投资吸引力,也意味着此类公司未来将具有更多得长期持有价值。
对分红高频的公募行业而言,基金经理面临的问题是什么样的公司能够提供长期持续的高股息率?这实际上在仓位上已经为基金产品的重仓股指明了核心主线,即红利投资要求可持续的好现金流,意味着商业模式大概率要更可靠;要求可持续的现金分红,意味着公司治理大概率要更好;要求更低的估值和更强的安全边际,从而凸显出现金流的核心指标。
平安基金丁琳认为,在高息股板块中,银行股在过去一个月涨幅最为显著,因其估值具备吸引力、股息率较高且兼具防御属性,在受到关税争端导致的市场震荡中取得一定避险效果。近日银行板块表现波动主要是受到半年末调仓期被动资金净卖出的影响,她认为银行板块具备较稳定的业绩支撑及高股息率优势,继续看好其未来表现。
喜欢便宜公司的南方基金恽雷认为,红利策略的底层还是属于价值型策略,价值型策略侧重于公司能否持续产生自由现金流,同时关注估值的安全边际,因此中长期获得绝对收益的可能性较高,红利资产的本质是能够产生稳定现金流的企业在步入成熟期之后通过现金分红,回购注销以及派发红股等方式积极回报股东的一类资产。因此,符合红利属性的公司,往往具备健康强劲的资产负债表、持续不断创造自由现金流的能力,以及以维持性资本开支为主的经营特征,红利策略通常也具有一定的逆人性的特征,与市场中投资者普遍追求高质量、高成长公司的主流审美不一致,策略的拥挤度较低,具备较长期的有效性。
责编:王璐璐
排版:刘�B宇校对:高源
